Breast cancer bone metastasis is a major clinical challenge - 65%-75% of patients will develop bone metastasis, with a median survival of only 3-5 years, and existing therapies are difficult to break through the survival bottleneck. Recently, an article published in Cancer Res. revealed the hydroxyproline (Hyp) metabolic mechanism mediated by PRODH2, and three core kits from Absin (abs580066, abs580254, abs580016) provided key data support for the research.
Literature Title: PRODH2-Mediated Metabolism in the Bone Microenvironment Promotes Breast Cancer Metastasis
Published Journal: Cancer Res. (IF 16.6)
DOI: https://doi.org/10.1158/0008-5472.CAN-24-4391
Core Reagents: Absin Hydroxyproline Detection Kit (abs580066), Acetyl-CoA Detection Kit (abs580254), Pyruvate Detection Kit (abs580016)

1. Research Idea: Progressive Breakthroughs from "Clinical Pain Points" to "Mechanistic Loop"
The researchers advanced along the logical chain of "clinical phenomenon → metabolic target → mechanism verification → therapeutic verification", with each step focusing on the core contradiction of breast cancer bone metastasis:
(1) Clinical Phenomenon Defines the Direction: Bone metastasis leads to bone collagen degradation and releases large amounts of Hyp. Elevated serum/urine Hyp is a potential biomarker for bone metastasis, suggesting that "Hyp metabolism" is a key node in the bone metastatic microenvironment.
(2) Identifying the Core Enzyme PRODH2: PRODH2 is a key enzyme in Hyp metabolism. Verification with clinical samples showed that: the expression of PRODH2 in breast cancer bone metastatic foci is significantly higher than that in normal breast tissue and breast cancer tissue without bone metastasis; the level of PRODH2 is even higher in cancer cells with high metastatic potential (e.g., SCP2).
(3) Mechanistic Dismantling of the "Vicious Cycle": It is hypothesized that PRODH2 affects both "cancer cell survival" and "bone microenvironment destruction" through Hyp metabolism - it not only helps cancer cells resist oxidative stress (ferroptosis) but also promotes osteoclast differentiation, forming a closed loop of "bone lysis → increased Hyp → PRODH2 activation → aggravated bone metastasis".
(4) Targeted Verification: PRODH2 inhibitor (N-propargylglycine) was used for verification to explore the clinical therapeutic basis for breaking the vicious cycle.

Figure 1: Expression differences of PRODH2 in normal breast tissue, breast cancer tissue without bone metastasis, and bone metastatic lesions
2. Core Research Results: PRODH2 is the "Metabolic Switch" for Bone Metastasis
Through cell experiments, animal models, and clinical sample verification, the "dual detrimental" mechanism of PRODH2 was clarified, and the core results are summarized in 4 points:
2.1 PRODH2 Promotes Osteoclast Differentiation and Accelerates Bone Lysis
Cell Experiments: Osteoclast precursor cells (Raw 264.7) were treated with conditioned medium (CM) from PRODH2-overexpressing cancer cells. In the presence of Hyp, the number of osteoclasts increased significantly; PRODH2 knockout inhibited osteoclast differentiation.
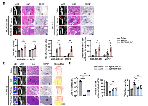
Animal Models: After tibial injection of PRODH2-overexpressing cancer cells, mice had more osteolytic lesions and twice the number of TRAP-positive osteoclasts; after PRODH2 knockout, the bone metastasis burden was reduced by more than 50%.
Figure 2: Comparison of osteoclast numbers under different PRODH2 expression levels

Figure 3: Effects of PRODH2 overexpression/knockout on bone metastatic lesions in mice (μCT and H&E staining results)
2.2 PRODH2 Helps Cancer Cells "Resist Death": Inhibiting Ferroptosis
Hypoxia and iron overload in the bone microenvironment should normally induce ferroptosis in cancer cells, but PRODH2 promotes glutathione (GSH) synthesis by upregulating SLC7A11 (cystine transporter) to neutralize lipid peroxidation:
* In PRODH2-overexpressing cells, ferroptosis markers (MDA, 4-HNE) decreased;
* PRODH2-overexpressing cells showed enhanced resistance to ferroptosis inducers (Erastin, RSL3).
Figure 4: Relationship between PRODH2 expression levels, ferroptosis markers, and resistance to inducers
2.3 Key Mechanism: Acetyl-CoA-Mediated YY1 Acetylation, "One Stone Two Birds" Regulating SLC7A11/IL-8
PRODH2 metabolizes Hyp to produce acetyl-CoA and pyruvate. Among them, acetyl-CoA recruits acetyltransferase KAT7 to promote acetylation of transcription factor YY1 at the K230 site:
* Acetylated YY1 is more stable and can bind to the SLC7A11 promoter → upregulate expression → inhibit ferroptosis;
* Acetylated YY1 can bind to the IL-8 promoter → upregulate expression → promote osteoclast differentiation;
* Finally, a "vicious cycle" of bone metastasis is formed.
Figure 5: Schematic diagram of the PRODH2-Hyp-Acetyl-CoA-YY1 regulatory axis mechanism
2.4 Therapeutic Potential: Inhibiting PRODH2 Can Break the Closed Loop
Animal experiments showed that the PRODH2 inhibitor (N-propargylglycine) significantly:
* Reduced osteolytic lesions (↓40%);
* Decreased the number of osteoclasts (↓35%);
* Inhibited the colonization of cancer cells in bone.
Figure 6: Changes in bone metastasis indicators in mice after PRODH2 inhibitor treatment
3. Absin Products: The "Cornerstone of Metabolic Data" for Research
The study of the core mechanism (PRODH2 regulating Hyp → acetyl-CoA/pyruvate metabolism) requires accurate detection of the contents of the three substances. Three Absin kits serve as key tools to support the verification of 3 core conclusions:
3.1 abs580066 Hydroxyproline (Hyp) Micro-Detection Kit
* Core Role: Verifying the source of "bone lysis → Hyp release"
* Application Scenarios: Detecting Hyp content in cells and mouse tibial tissues after PRODH2 overexpression/knockout in cancer cells.
* Research Value:
Cell Level: Hyp metabolism is accelerated in PRODH2-overexpressing cells, and intracellular Hyp levels are reduced;
Animal Level: The Hyp content in the tibia of PRODH2-knockout mice is 30% lower than that of the control group, directly proving that PRODH2 is a key enzyme in Hyp metabolism.
* Product Advantages: High sensitivity (minimum detection limit of 5μmol/L) and strong anti-interference ability, suitable for complex samples such as bone tissue, providing direct data for the association between "bone lysis-Hyp-PRODH2".
3.2 abs580254 Acetyl-CoA Content Detection Kit
* Core Role: Decoding the "bridge between metabolism and epigenetic regulation"
* Application Scenarios: Detecting acetyl-CoA content in PRODH2-overexpressing/knockout cells to verify the effect of PRODH2 on acetyl-CoA production.
* Research Value:
The acetyl-CoA level in PRODH2-overexpressing cells is 1.8 times higher than that in the control group;
Acetyl-CoA is reduced by 45% after PRODH2 knockout;
The catalytically inactive PRODH2 mutant (Y446A) cannot increase acetyl-CoA, proving that PRODH2 produces acetyl-CoA through Hyp metabolism, providing "raw materials" for YY1 acetylation.
* Product Advantages: Adopting specific enzymatic reactions for rapid and stable detection, avoiding acetyl-CoA degradation during sample processing, and ensuring reliable data.
3.3 abs580016 Pyruvic Acid Micro-Detection Kit
* Core Role: Supplementing the integrity of the "Hyp metabolic flux"
* Application Scenarios: Detecting changes in intracellular pyruvate content under PRODH2 regulation to improve the verification of the Hyp metabolic pathway.
* Research Value:
In addition to acetyl-CoA, pyruvate is another metabolite of Hyp;
The pyruvate level in PRODH2-overexpressing cells increases synchronously, consistent with the change trend of acetyl-CoA, proving that PRODH2 activates the complete Hyp metabolic pathway and makes the metabolic flux analysis more comprehensive.
* Product Advantages: Adopting the microplate method for high-throughput simultaneous detection of multiple samples, with good data repeatability (CV<5%), suitable for batch verification in mechanism research.
| Catalog Number |
Product Name |
Core Advantages |
Research Application Scenarios |
| abs580066 |
Hydroxyproline Micro-Detection Kit |
Strong anti-interference, suitable for complex samples |
Bone metabolism, cancer metastasis, collagen degradation |
| abs580254 |
Acetyl-CoA Content Detection Kit |
Rapid and stable, preventing sample degradation |
Metabolism-epigenetic regulation, energy metabolism |
| abs580016 |
Pyruvic Acid Micro-Detection Kit |
High-throughput, good repeatability |
Glycolysis, amino acid metabolic pathways |
4. Conclusion: Absin - A Reliable Partner for "Metabolic Verification" in Scientific Research
From addressing clinical issues to breaking through mechanisms and verifying therapeutic potential, every step of this breast cancer bone metastasis research relies on the support of "accurate metabolic data".
With their high sensitivity and strong specificity in detection, the three kits (abs580066, abs580254, abs580016) from Absin have helped researchers clearly analyze the PRODH2-mediated Hyp metabolic pathway, provided key evidence for the mechanistic loop of "metabolism-epigenetics-metastasis", and facilitated the research achievements to reach the international forefront.
Recommended Additional Absin Metabolic Detection Kits
| Catalog Number |
Product Name |
| abs580002 |
Alanine Transaminase Microplate Assay Kit |
| abs580004 |
Aspartate Transaminase Microplate Assay Kit |
| abs580005 |
Glutamate Microplate Assay Kit |
| abs580063 |
Glutamate Synthase Microplate Assay Kit |
| abs580064 |
Glutaminase Microplate Assay Kit |
| abs580116 |
Arginase Microplate Assay Kit |
| abs580184 |
Lysine Microplate Assay Kit |
| abs580118 |
Proline Microplate Assay Kit |
| abs580127 |
Cysteine Microplate Assay Kit |
| abs580187 |
Total Amino Acid Microplate Assay Kit |
| abs580157 |
Acetolactate Synthase Microplate Assay Kit |
Note: All figures in this article are from the 2025 article in Cancer Res.: PRODH2-Mediated Metabolism in the Bone Microenvironment Promotes Breast Cancer Metastasis